为落实共青团中央、教育部、全国学联联合下发的《关于推动高校学生会(研究生会)深化改革的若干意见》,接受广大师生监督,现将我校截至2021年11月学生会(研究生会)改革情况公开如下。
一、改革自评表
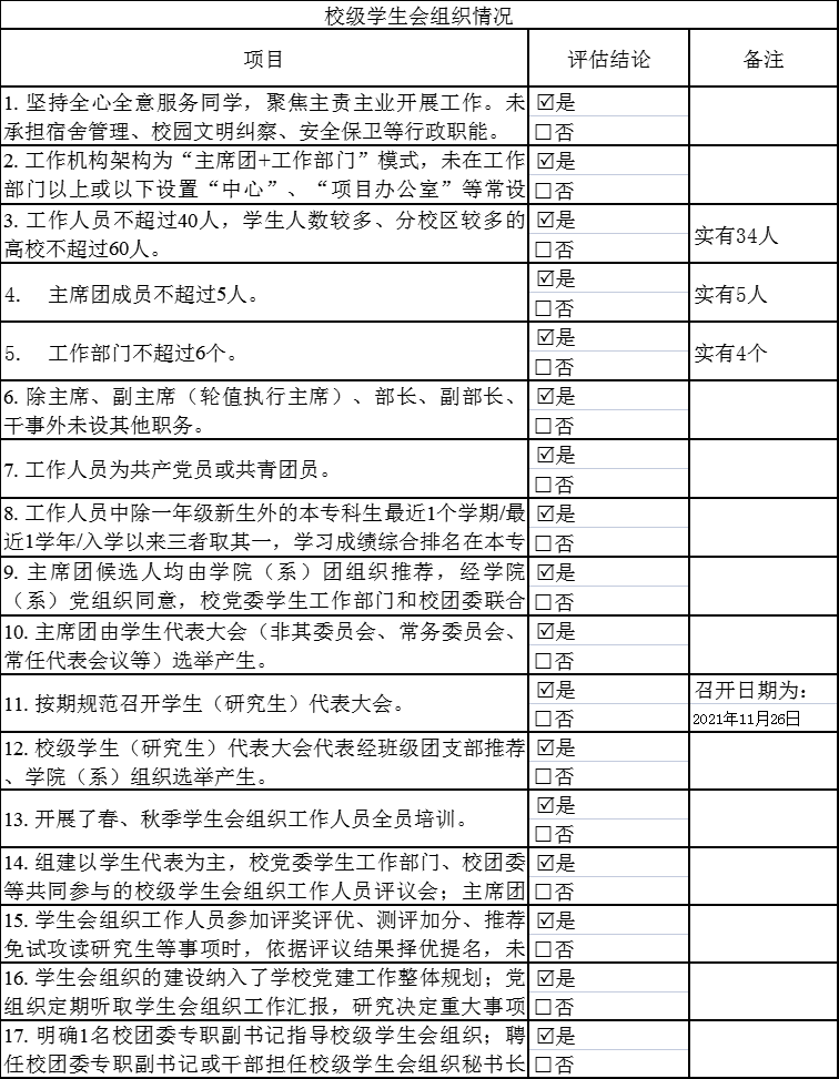
(一)校级学生会组织改革自评表

(二)二级学生会组织(含二级院系、书院、分校区等学生会、研究生会)改革自评表

二、《浙江横店影视职业学院学生会章程》(修正案)
浙江横店影视职业学院学生会章程
(修正案)
第一章 总 则
第一条 本章程依据《中华全国学生联合会章程》、《浙江省学生联合会章程》和《金华市学生联合会章程》,并结合我校学生会工作实际情况制定。
第二条 浙江横店影视职业学院学生会是受学校党委、上级学联领导,在校团委的具体指导下开展工作的学生群众性组织,是校党委、行政部门与学生之间相互联系的桥梁和纽带。
第三条 本会宗旨:以习近平新时代中国特色社会主义思想为指导,不断加强对同学的政治引领,全心全意服务同学的成长成才。
第四条 本会基本任务
(一)在学校党委领导和团委及地方学联的指导下,依照法律法规、学校规章制度和本组织章程,及时向同学传达党的声音和主张,引导广大同学自觉把个人理想融入到党和人民的共同奋斗之中;
(二)面向全体同学,坚持从同学中来、到同学中去,听取、收集同学在思想成长、学业发展、身心健康、社会融入、权益维护等方面的普遍需求和现实困难,及时反馈学校,帮助有效解决;
(三)维护校纪校规,倡导良好的校风、学风,协助学校建设良好的教学秩序和学习生活环境,充分发挥“桥梁”和“纽带”作用,促进同学之间、师生之间的团结;
(四)倡导和组织开展多种形式的校园文化、社会实践活动,努力为同学服务;
(五)加强与校内各组织单位的联系,发展与各兄弟院校学生会组织间的合作与交流,增进友谊,交流经验,加强合作;
(六)认真完成上级组织布置的各项工作任务。
第二章 会 员
第五条 凡取得浙江横店影视职业学院正式学籍的全日制在校生,承认本会章程,均为本会会员。
第六条 会员的基本权利
(一)享有平等的选举权与被选举权;
(二)有权通过各种正当途径和方式对本会各级组织和干部及其工作进行监督、批评或提出建议;
(三)享有参加本会组织的各种活动的权利;
(四)有权要求本会维护个人合法权益。
第七条 会员的基本义务
(一)拥护党的路线、方针、政策,在政治上自觉与党中央保持一致,自觉加强思想道德修养,遵守国家法律法规;
(二)遵守校规校纪,尊敬师长,团结同学,维护学校声誉和集体荣誉;
(三)勤奋刻苦学习,认真完成学校规定的各项学习和实践任务;
(四)遵守本会章程,执行本会决议,认真完成本会交给的各项任务。
第八条 各级学生会干部除履行会员义务外,必须做到作风正派,认真学习,努力工作,起到模范带头作用。
第三章 机构设置及运行
第九条 学生代表大会是广大同学依法依规行使民主权利、参与学校民主治理的机构。
第十条 学生代表大会的职权
(一)制定或修订学生会章程,监督章程的实施;
(二)听取、审议上一届学生会工作报告,审批大会形成的其他文件;
(三)选举产生新一届学生会主席团和新一届学生会委员会;
(四)选举产生出席上级学联代表大会的代表;
(五)征求广大同学对学校工作的意见和建议,合理有序表达和维护同学正当权益;
(六)讨论和决定应由学生代表大会决定的其他重大事项。
第十一条 校级学生代表大会须每年召开1次,二级学院学生代表大会原则上每年召开1次。校级学生代表大会代表名额一般不少于会员人数的1%,名额分配应覆盖各个二级学院、年级及主要学生社团,其中校、院学生会工作人员中的学生代表一般不超过40%,代表经班级团支部推荐、二级学院学生会选举产生,并在一定范围内公示。二级学院学生代表大会代表要体现广泛性。
第十二条 学生代表大会成立学生会委员会,在大会闭会期间代表全体同学帮助和监督学生会组织的工作。
第十三条 学生会委员会职权
(一)在学生代表大会闭会期间执行代表大会决议;
(二)监督学生会组织章程实施;
(三)听取、审议学生会主席团的工作报告;
(四)召集学生代表大会;
(五)决定学生会主席团成员个别调整事项;
(六)选举产生出席上级学联代表大会的代表;
(七)讨论和决定应由常设机构决定的其他重大事项。
第十四条 学生会主席团由学生代表大会选举产生,选举结果应向大会公告,并经学校党委批准,报上级学联备案。
第十五条 学生会主席团候选人由二级学院团总支推荐,经二级学院党总支同意,由学生管理中心和校团委联合审查后,报学校党委确定。主席团实行轮值制度,集体负责学生会重大事项,并聘任团委专职干部作为秘书长协助工作。
第十六条 校学生会主席团职权
(一)在学生代表大会闭会期间执行代表大会决议,对学生会工作中的重大事项作出决定;
(二)落实学生会委员会提出的工作意见;
(三)决定聘任学生会秘书长;
(四)批准任免学生会组织各工作部门负责人;
(五)指导各二级学院学生会开展各项工作。
第十七条 校学生会主席团根据日常工作需要,下设相关职能部门,在学生会主席团领导下开展工作并对其负责。
第十八条 二级学院学生会为本会下属组织,接受本会领导,并在二级学院党总支领导和团总支的指导下,依照学生规章制度和学生会章程自主开展工作。
第十九条 二级学院学生会应认真完成校团委和校学生会布置的各项工作任务。校学生会每年至少听取1次二级学院学生会工作及意见建议,完善对二级学院学生会工作的考核机制,考核结果进行公开。
第二十条 二级学院学生会的组织机构、职责权限、工作程序原则上与校学生会对应。二级学院学生会换届换任及主要干部变动应及时报校学生会备案。
第二十一条 班委会是本会的基层组织,由全班学生会议直接选举产生,任期一年,可连选连任,班委会对全班同学负责并报告工作,接受二级学院学生会的领导。
第二十二条 班委会应团结全班同学,保证校、院学生会各项工作和任务的落实,并根据班级具体情况,依照规章制度积极主动地开展工作。
第二十三条 班委会的组织机构、职责权限和工作程序由所在学院团总支规定。
第四章 工作人员
第二十四条 学生会工作人员应当为共产党员或共青团员,理想信念坚定,热爱和拥护中国共产党,具有强烈的爱国意识、爱国情感,积极弘扬和践行社会主义核心价值观,品行端正、作风务实、乐于奉献,具有全心全意为广大同学服务的觉悟和能力。
第二十五条 学生会工作人员应当是学有余力、学业优良的学生,学习成绩综合排名在本专业前30%以内,且无课业不及格情况。学生会工作人员面向广大同学进行选拔,选拔过程公开透明、公平竞争,确保广大同学的知情权、参与权,选拔结果进行公示,接受广大同学的监督。
第二十六条 校学生会工作人员一般为40人左右,主席团不超过5人,工作部门不超过6个,每个工作部门负责人2-3人,工作人员不超过6人。二级学院学生会工作人员不超过30人,主席团不超过3人,工作部门不超过6个,每个工作部门设负责人1-2人,工作人员不超过3人。除主席团和工作部门成员,均不设置其他任何职务。学生会确需主办重大工作或活动,可根据需要以项目化方式招募志愿者,吸收同学参加,因事用人、事完人散。
第二十七条 校学生会工作人员由二级学院团总支推荐,经学生管理中心和校团委审核后确定,工作人员中来自二级学院学生会的成员一般不少于50%。二级学院学生会工作人员应当由班级团支部推荐、经二级学院团总支同意,由二级学院党总支确定。
第二十八条 对达不到学业要求标准、考核不合格、违纪违法及其他无法正常履行职责的工作人员,应按照规定和程序予以劝退、免职或罢免。
第五章 从严治会
第二十九条 学生会坚持党委的全面领导,校党委定期听取学生会工作汇报,研究决定重要事项。学生管理中心和校团委共同研究学生会的规章制度、工作规划和工作人员遴选等重要事项。学生会决定重要事项或开展重大活动,须事先向校团委报告。
第三十条 学生会全体工作人员应胸怀崇高理想,恪守学生本分,牢记服务宗旨,守纪律、讲原则、作表率。学生会工作人员出现违反校规校纪、道德失范以及与学生不相称行为等问题的,校团委和二级学院团总支要迅速调查核实,按规定和程序及时予以处理。
第三十一条 建立述职评议制度,组建以学生代表为主,学生管理中心、校团委等共同参与的评议会,学生会主席团和工作部门负责人每学期向评议会述职,评议会从政治态度、道德品行、学习情况、工作成效、纪律作风等方面对其进行全面客观的综合评价。
第六章 附 则
第三十二条 本章程的解释权属于浙江横店影视职业学院学生会。
三、校级组织工作机构组织架构图

四、校级组织工作人员名单

*最近1个学期/最近1学年/入学以来学习成绩综合排名(新生、研究生不需填写)
五、校级组织主席团成员候选人产生办法及选举办法
(一)根据《中华全国学生联合会章程》和有关规定,制定本选举办法。
(二)浙江横店影视职业学院第十五届学生会委员会由浙江横店影视职业学院第十五次学生代表大会选举产生。选举工作由大会主席团负责。
(三)选举浙江横店影视职业学院第十五届学生会委员会、学生会主席团,要认真贯彻民主集中制原则,充分体现代表的民主权利,大会在选举委员、主席团时,应注意委员、主席团的先进性和代表性。
(四)经校党委和市学联批准,浙江横店影视职业学院第十五届学生会委员会由9人组成,委员候选人为12人。学生会主席团由5人组成,主席团候选人为7人。委员、主席团候选人经各代表团酝酿讨论和大会主席团会议审议,并报校党委和市学联审批同意后,提交大会选举。选举采取无记名投票方式,实行差额选举。候选人名单以姓氏笔画为序排列。
(五)大会须有五分之四以上代表出席,才能进行选举。候选人所得赞成票超过实到代表半数方可当选。如果得票超过半数的候选人多于应选名额,则以得票多少为序取够应选名额为止。若最后一位应取名额出现两名以上候选人得票数相等的情况,或当选名额不足应选名额时,由大会主席团讨论决定是否进行第二次选举。
(六)大会设总监票人1人,监票人3人,总计票人1人,计票人6人,在大会主席团的领导下负责选举的具体工作。监票人、计票人由各代表团推荐,经大会主席团审议后提交本次会议表决通过;总监票人、总计票人由大会主席团从监票人和计票人中协商提名,提交本次会议表决通过。委员候选人不得担任监票人、计票人。
(七)划写选票时一律用钢笔或水笔,符号要正确,字迹要清楚。代表对选票上的候选人可以表示赞成、不赞成和弃权。表示赞成的在候选人姓名下方空格内划“○”;表示不赞成的在候选人姓名下方空格内划“×”;弃权的不划任何符号。如另选他人,可在“另选人姓名”栏内写下另选人姓名,并在姓名下方空格内划“○”,只填写姓名不划“○”的无效。凡书写模糊无法辨认或使用特殊符号的为无效票。
(八)选票中委员选举所选人数等于或少于9人的有效,多于9人的无效;选票中主席团选举所选人数等于或少于5人的有效,多于5人的无效。
(九)大会监票人在选举前开启投票箱确认箱内无选票。投票时,总监票人、总计票人、监票人、计票人先行投票,然后由到会代表按秩序投票。
(十)投票结束后,由总监票人当场开启票箱,清点选票。收回的选票等于或少于发出的选票,选举有效;收回的选票多于发出的选票,选举无效,应重新选举。
(十一)本次选举不设流动票箱,不委托投票。
(十二)计票结束后,由总监票人向大会报告计票结果(以得票高低为序),大会执行主席向大会宣布当选的委员、主席团名单(以姓氏笔画为序)。
(十三)选举中如果发生本规定办法以外的情况,由大会主席团讨论决定。
(十四)本办法经大会第二次全体会议审议通过后生效。
六、校级学生代表大会召开情况
(一)召开时间:2021年11月26日,早上9:30
(二)召开地点:实验剧场
(三)代表数量:学生代表130人
(四)主要议程:
1.介绍领导、来宾
2.宣布大会开幕,奏唱《中华人民共和国国歌》
3.致开幕词
4.兄弟院校代表致贺词
5.上级团组织领导讲话
6.校党委领导讲话
7.作浙江横店影视职业学院第十四届学生会委员会工作报告(草案)
休会(领导、嘉宾和全体代表合影)
8.审议通过《浙江横店影视职业学院学生会章程修正案》(草案)
9.审议通过大会选举办法(草案)
10.审议通过总监票人、总计票人、监票人、计票人名单(草案)
11.审议通过新一届学生会委员会委员、主席团候选人名单(草案)
12.选举新一届学生会委员会委员、学生会主席团
13.宣布选举结果
14.审议通过大会关于工作报告的决议(草案)
15.致闭幕词
16.宣布大会闭幕,奏唱团歌《光荣啊,中国共青团》
(五)宣传报道链接:
1.https://mp.weixin.qq.com/s/iHW8qUnetUTofEyrf98Ocw
2.https://mp.weixin.qq.com/s/FzZfg6wYSysab2_a7HfHoA
(六)现场照片


七、校级学生代表大会代表产生办法
校级学生代表大会每年召开1次。校级学生代表大会代表名额一般不少于会员人数的1%,名额分配覆盖各个二级学院、年级及主要学生社团,其中校、院学生会工作人员中的学生代表一般不超过40%,代表经班级团支部推荐、二级学院学生会选举产生,并在一定范围内公示。
根据《浙江横店影视职业学院学生会章程》的有关规定,在校党委、上级团组织、市学联的关心下,在各学院党总支的直接领导和把关下,由各学院团总支、学生会按照民主集中制的原则,在广泛征求选举单位广大团员、学生意见的基础上选举产生了浙江横店影视职业学院第十五次学生代表大会代表,在这些代表中:学生代表130人,其中女性代表80人,占代表总数的61.5%。少数民族代表3人,占代表总数的2.3%。
八、校团委指导学生会主要责任人
